| Автор |
Сообщение |
|
Voloko
|
 |
Заголовок сообщения: Помогите модернизировать датчик влажности. Часть 2. Добавлено: 14 фев 2016, 23:31 |
|
Зарегистрирован: 10 дек 2015, 12:25 Сообщения: 824 Откуда: Санкт-Петербург
|
|
| Вернуться к началу |
|
 |
|
Voloko
|
Заголовок сообщения: Re: Помогите модернизировать датчик влажности. Часть 2. Добавлено: 15 июл 2016, 15:19 |
|
Зарегистрирован: 10 дек 2015, 12:25 Сообщения: 824 Откуда: Санкт-Петербург
|
Kocтик писал(а): Откуда схемка? Есть, не понятные вещи. Можно серьёзно упростить, без потери качества регулирования. "Радиохобби" N3 за 2010 г. на стр. 25 - 26 Может пока не надо упрощать  Iurii писал(а): Но, с учётом трёх стабилизаторов, я бы на 2 Спасибо, буду делать БП с запасом. Посмотрел я не внимательно. Там два питвния +/-15В и +9В, соответственно надо 3 обмотки. Подошёл только ТПП-246 с 20, 20 сделаю +/-15В и 2х5,04 сделаю +9В. Буду делать на LM317T. Подскажите, пойдет так? Еще, вот такая схемка для +/-15В пойдет? Вложение:
двухполярный 15В.gif [ 54.95 Кб | Просмотров: 38900 ]
|
|
| Вернуться к началу |
|
 |
|
Iurii
|
 |
Заголовок сообщения: Re: Помогите модернизировать датчик влажности. Часть 2. Добавлено: 15 июл 2016, 16:27 |
|
Зарегистрирован: 09 дек 2011, 17:54 Сообщения: 11922
|
|
| Вернуться к началу |
|
 |
|
Voloko
|
Заголовок сообщения: Re: Помогите модернизировать датчик влажности. Часть 2. Добавлено: 15 июл 2016, 17:02 |
|
Зарегистрирован: 10 дек 2015, 12:25 Сообщения: 824 Откуда: Санкт-Петербург
|
Iurii писал(а): только подключите питание реле, до стабилизатора напряжения Т.е. +/-15В подать только на ОУ, а на остальную часть схемы подать напряжение с "+" входа стабилизатора LM317? Там же более 20В.
|
|
| Вернуться к началу |
|
 |
|
Iurii
|
 |
Заголовок сообщения: Re: Помогите модернизировать датчик влажности. Часть 2. Добавлено: 15 июл 2016, 17:30 |
|
Зарегистрирован: 09 дек 2011, 17:54 Сообщения: 11922
|
|
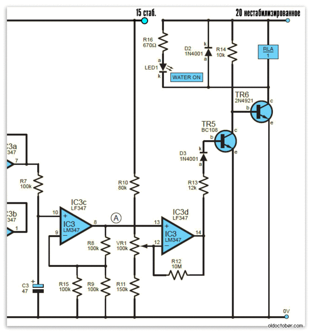
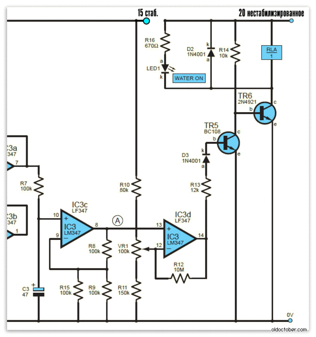
Voloko Я не знаю, что вы называете остальной частью схемы. ОУ и КМОП микросхемы потребляют немного, а реле, коммутирующее насос, - наоборот. Схему, управляющею реле и индикацией, можно подключить до стабилизатора. Соответственно пересчитать балласт светодиода и выбрать реле на нужное напряжение.
| Вложения: |

Разделение питания.gif [ 61.92 Кб | Просмотров: 38892 ]
|
_________________ Резервное место встречи (если посадят): Телеграм канал Iuri's Workshop >>>
|
|
| Вернуться к началу |
|
 |
|
Voloko
|
Заголовок сообщения: Re: Помогите модернизировать датчик влажности. Часть 2. Добавлено: 15 июл 2016, 18:40 |
|
Зарегистрирован: 10 дек 2015, 12:25 Сообщения: 824 Откуда: Санкт-Петербург
|
Iurii Понял, спасибо, учту. Это реле промежуточное потребляет 50 мА, думаю пока питание не буду разделять. А вот по схемке ниже вопрос. Автор поставил R3, R4 470 Ом, а по вашим рекомендациям надо 9 кОм - ставить 9 кОм ? Вложение:
9кОм.JPG [ 45.7 Кб | Просмотров: 38887 ]
|
|
| Вернуться к началу |
|
 |
|
Iurii
|
 |
Заголовок сообщения: Re: Помогите модернизировать датчик влажности. Часть 2. Добавлено: 15 июл 2016, 18:50 |
|
Зарегистрирован: 09 дек 2011, 17:54 Сообщения: 11922
|
|
| Вернуться к началу |
|
 |
|
v1ct0r
|
 |
Заголовок сообщения: Re: Помогите модернизировать датчик влажности. Часть 2. Добавлено: 15 июл 2016, 19:25 |
|
Зарегистрирован: 09 сен 2014, 15:32 Сообщения: 1361
|
"МИССИЯ НЕ ВЫПОЛНИМА -3" 99% что результат будет тот же - он вас не устроит Цитата: Мне на выходе датчика влажности нужен "0" - когда надо поливать (земля сухая) и "1" - когда не надо поливать (земля влажная). И все пока. viewtopic.php?p=30804#p30804на этом надо было остановиться и все бы у вас уже давно работало, а все остальное от лукавого, не считая конечно приобретенного опыта
_________________ 1.Все гениальное просто. Чем проще, тем надежнее.
|
|
| Вернуться к началу |
|
 |
|
Kocтик
|
 |
Заголовок сообщения: Re: Помогите модернизировать датчик влажности. Часть 2. Добавлено: 15 июл 2016, 19:37 |
|
Зарегистрирован: 03 май 2014, 23:57 Сообщения: 2076
|
Voloko писал(а): Может пока не надо упрощать  Как хотите. Voloko писал(а): ставить 9 кОм ? Делайте пока как есть. 470 Ом, в данном случае нормально. Тут не критично.
|
|
| Вернуться к началу |
|
 |
|
Voloko
|
Заголовок сообщения: Re: Помогите модернизировать датчик влажности. Часть 2. Добавлено: 15 июл 2016, 23:21 |
|
Зарегистрирован: 10 дек 2015, 12:25 Сообщения: 824 Откуда: Санкт-Петербург
|
v1ct0r писал(а): "МИССИЯ НЕ ВЫПОЛНИМА -3" Это точно  v1ct0r писал(а): 99% что результат будет тот же - он вас не устроит Я уже упростил задачу. Не буду делать полив от влажности % до % - пока просто соберу эту (на ОУ) схему и сниму все ее характеристики. Юрий, Костик спасибо, оставлю 470 кОм.
|
|
| Вернуться к началу |
|
 |
|
v1ct0r
|
 |
Заголовок сообщения: Re: Помогите модернизировать датчик влажности. Часть 2. Добавлено: 15 июл 2016, 23:25 |
|
Зарегистрирован: 09 сен 2014, 15:32 Сообщения: 1361
|
Voloko писал(а): Я уже упростил задачу. Не буду делать полив от влажности % до % тогда не понятно чем вас не устраивают предыдущие варианты 
_________________ 1.Все гениальное просто. Чем проще, тем надежнее.
|
|
| Вернуться к началу |
|
 |
Кто сейчас на конференции |
Сейчас этот форум просматривают: нет зарегистрированных пользователей и гости: 2 |
|
Вы не можете начинать темы Вы не можете отвечать на сообщения Вы не можете редактировать свои сообщения Вы не можете удалять свои сообщения Вы не можете добавлять вложения
|
|
|