| Автор |
Сообщение |
|
admin
|
 |
Заголовок сообщения: Блок питания из сгоревшей лампы или ещё из чего-то. Часть 2 Добавлено: 16 окт 2012, 14:03 |
|
Зарегистрирован: 13 июл 2009, 18:52 Сообщения: 7140
|
Топик из нескольких частей: Часть 1, Часть 2, Часть 3, Часть 4Обсуждаем статьи, делимся опытом.Статьи.Как за час сделать импульсный блок питания из сгоревшей лампочки?Как намотать импульсный трансформатор для сетевого блока питания?Ремонт зарядного устройства LI-10C от фотокамеры Olympus.Несколько слов про экранирование импульсного источика питания. Мелкие подробности
- О способах получения необходимого тока в цепи первичной обмотке трансформатора обратной связи импульсного блока питания с автогенерацией. Схема с двумя ОС от NickF.
- О способе снижения нагрева резистора, ограничивающего базовый ток ключей.
Дополнительные материалы.Вложение: Стабилизированный БП из балласта КЛЛ.pdf Вложение: БП для шуруповёрта из балласта КЛЛ.doc - Скачать книгу "Блоки питания для системных модулей типа IBM PC-XT/AT" (0,9мБ).
- Скачать программу универсальный, портативный "Калькулятор" (радиолюбителя) (0,5мБ).
- Скачать Справочник "Источники питания" Москатова в формате DJVU (10МБ).
- Электро-технический стравочник. Корякин-Черняк (5,4МБ). Есть информация по балластам на микросхемах.
- Даташит на микросхему MC34063 со схемами повышения выходного тока на основе транзисторов PNP и NPN структуры (1МБ).
- Как изготовить светодиодную лампу из КЛЛ (0,5МБ).
- Полезные программы и справочники для радиолюбителя.
Пароль на все архивы: oldoctober.com
|
|
| Вернуться к началу |
|
 |
|
dostuk
|
Заголовок сообщения: Re: Блок питания из сгоревшей лампы или ещё из чего-то. Часть 2 Добавлено: 28 янв 2014, 21:26 |
|
Зарегистрирован: 28 янв 2014, 16:16 Сообщения: 1311 Откуда: Бишкек, Киргизия
|
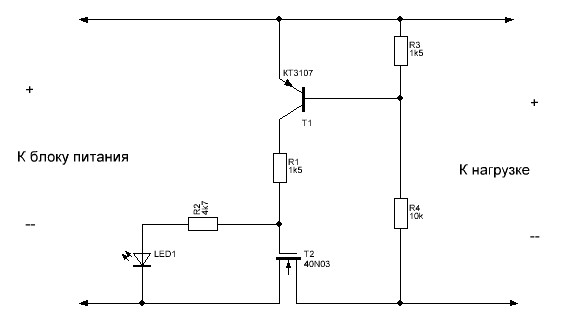
Здравствуйте! Уже несколько дней с удовольствием читаю сайт, спасибо автору за великолепную подачу материала! А теперь по теме, Админ, Вы несколько ранее давали ссылку на схему защиты блока питания, зарядного устройства: http://remont-aud.net/publ/stati/avtomo ... /37-1-0-87, я его неоднократно повторил, работает замечательно, защищает и мощные и слабые БП, срабатывает быстрее защиты БП АТХ и герконовой защиты БП р\с "Лен". БП из КЛЛ не имеет защиты от КЗ, вот здесь эта схема в самый раз... Нижний порог входного напряжения определяется делителем R3, R4; верхний - примененным полевиком, ток ограничивается им же. При применении низковольтных полевиков (20-40 вольт) радиатор не требуется при токе до 10-12 ампер. Блок питания с этой защитой следует включать с отключенной нагрузкой.
| Вложения: |

Защита.JPG [ 15.94 Кб | Просмотров: 59289 ]
|
|
|
| Вернуться к началу |
|
 |
|
admin
|
Заголовок сообщения: Re: Блок питания из сгоревшей лампы или ещё из чего-то. Часть 2 Добавлено: 28 янв 2014, 21:34 |
|
Зарегистрирован: 13 июл 2009, 18:52 Сообщения: 7140
|
|
| Вернуться к началу |
|
 |
|
SIG
|
Заголовок сообщения: Re: Блок питания из сгоревшей лампы или ещё из чего-то. Часть 2 Добавлено: 29 янв 2014, 22:31 |
|
Зарегистрирован: 28 янв 2014, 23:49 Сообщения: 5
|
|
Доброго времени суток, уважаемый Админ. Спасибо за идеи и вдохновение для технического творчества! Надеюсь не слишком обременю Вас своими вопросами. Балласт от ККЛ 26 Вт, вторичная обмотка намотана проводом МГТФ 0,1 - 21 виток на дросель (влезло 2 слоя), напряжение на нагрузке в 560 Ом после выпрямителя (4007 диоды) и фильтра 470 мкФ - 2,5 В, причем вне зависимости от наличия перемычки А-А'. Именно это и наталкивает на сомнения в правильности работы схемы. + есть еще одна странность - не прозваниваются транзисторы 13003 (ТО126) в направлении БАЗА -> ЭМИТТЕР (чего прежде не встречал), тем более что БАЗА -> КОЛЛЕКТОР, а так же "обратный" диод ЭМИТТЕР-КОЛЛЕКТОР в норме. Как говорят начинающие вроде меня: "подскажите куда копать".
|
|
| Вернуться к началу |
|
 |
|
admin
|
Заголовок сообщения: Re: Блок питания из сгоревшей лампы или ещё из чего-то. Часть 2 Добавлено: 30 янв 2014, 00:13 |
|
Зарегистрирован: 13 июл 2009, 18:52 Сообщения: 7140
|
SIG писал(а): "подскажите куда копать" Нужно найти схему конкретного балласта или нарисовать самому, опираясь на имеющиеся. В мультиметрах есть специальный режим для проверки P-N переходов. В режиме обычного омметра, большинство мультиметров не может открыть переход.
_________________ Сделай сам. О бюджетном решении технических, и не только, задач. >>>
|
|
| Вернуться к началу |
|
 |
|
SIG
|
Заголовок сообщения: Re: Блок питания из сгоревшей лампы или ещё из чего-то. Часть 2 Добавлено: 30 янв 2014, 00:36 |
|
Зарегистрирован: 28 янв 2014, 23:49 Сообщения: 5
|
|
Схема идентична той что в статье, за исключением отсутствия защитных дидодов "эмиттер-коллектор". Видимо я не совсем корректно выразился, транзисторы проверялись в режиме тестиования диодов, собственно в режиме омметра ни разу не пробовал.
|
|
| Вернуться к началу |
|
 |
|
admin
|
Заголовок сообщения: Re: Блок питания из сгоревшей лампы или ещё из чего-то. Часть 2 Добавлено: 30 янв 2014, 00:59 |
|
Зарегистрирован: 13 июл 2009, 18:52 Сообщения: 7140
|
SIG писал(а): напряжение на нагрузке в 560 Ом после выпрямителя (4007 диоды) и фильтра 470 мкФ - 2,5 В, причем вне зависимости от наличия перемычки А-А'. Если бы речь шла об этой схеме, то откуда возьмётся генерация, если трансформатор обратной связи висит в воздухе? 
_________________ Сделай сам. О бюджетном решении технических, и не только, задач. >>>
|
|
| Вернуться к началу |
|
 |
|
SIG
|
Заголовок сообщения: Re: Блок питания из сгоревшей лампы или ещё из чего-то. Часть 2 Добавлено: 30 янв 2014, 01:13 |
|
Зарегистрирован: 28 янв 2014, 23:49 Сообщения: 5
|
|
Вот это ведь и не понятно...
|
|
| Вернуться к началу |
|
 |
|
admin
|
Заголовок сообщения: Re: Блок питания из сгоревшей лампы или ещё из чего-то. Часть 2 Добавлено: 30 янв 2014, 13:19 |
|
Зарегистрирован: 13 июл 2009, 18:52 Сообщения: 7140
|
|
| Вернуться к началу |
|
 |
|
SIG
|
Заголовок сообщения: Re: Блок питания из сгоревшей лампы или ещё из чего-то. Часть 2 Добавлено: 31 янв 2014, 01:47 |
|
Зарегистрирован: 28 янв 2014, 23:49 Сообщения: 5
|
admin писал(а): SIG ... схема только похожа на представленную ... Так и есть, спасибо за подсказку. Разница заключается в подключении конденсатора С8 - в моём балласте он оказывается включен параллельно TV1-3, если установить перемычку А-А. Привел в соответствие схеме в статье, а также заменил транзисторы на 13005 - все ок - 18 В при нагрузке в 100 мА. Спасибо, еще раз.
|
|
| Вернуться к началу |
|
 |
|
Lipton
|
Заголовок сообщения: Re: Блок питания из сгоревшей лампы или ещё из чего-то. Часть 2 Добавлено: 07 фев 2014, 23:50 |
|
Зарегистрирован: 07 фев 2014, 23:31 Сообщения: 2
|
Здравствуйте ! Я вот малеха не догоняю , самодельный трансформатор , подключать вместо дросселя ? Последовательно с дросселем ? Или параллельно дросселю ?  Сколько мне не попадалось потрошков от энергосберегаек , и везде стоит или один С6 или С4. Обязательно добавлять недостающий ?
|
|
| Вернуться к началу |
|
 |
Кто сейчас на конференции |
Сейчас этот форум просматривают: нет зарегистрированных пользователей и гости: 1 |
|
Вы не можете начинать темы Вы не можете отвечать на сообщения Вы не можете редактировать свои сообщения Вы не можете удалять свои сообщения Вы не можете добавлять вложения
|
|
|