| Автор |
Сообщение |
|
Voloko
|
 |
Заголовок сообщения: Помогите модернизировать датчик влажности. Часть 1. Добавлено: 11 дек 2015, 00:58 |
|
Зарегистрирован: 10 дек 2015, 12:25 Сообщения: 824 Откуда: Санкт-Петербург
|
Топик из нескольких частей: Часть 1, Часть 2, Часть 3Всем привет! На форуме я новенький, в электронике - ниже среднего, не судите строго. Как и все  решил к весне сделать систему автополива грядки и из-за недостатка знаний прошу помощи. Насос будет включаться/выключаться по таймеру. Датчик влажности автора форума: Вложение:
26.png [ 5.8 Кб | Просмотров: 53477 ]
Только одновибратор на DD1.3 DD1.4 и времязадающую цепочку R7 C5 надо заменить на что-то (может триггер, не знаю я не силен), чтоб на выходе был "0" при сухой почве (устанавливается R3) и "1" - если почва влажная. Но при этом есть нюанс. Если установить порог (R3), к примеру 10% влажности и при поливе влажность, условно, станет 12-15% то полив прекратится. А надо к примеру прекратить (или выдать на выходе "1") когда влажность например 30%. Думаю должно быть два регулятора - нижний порог влажности и верхний. Как это сделать, кто поможет. Я в свою очередь все сделаю в железе. Всем спасибо.
|
|
| Вернуться к началу |
|
 |
|
Iurii
|
Заголовок сообщения: Re: Помогите модернизировать датчик влажности Добавлено: 11 дек 2015, 01:45 |
|
Зарегистрирован: 09 дек 2011, 17:54 Сообщения: 11934
|
|
Voloko Вы сначала всё хорошо продумайте. Например, вы начали поливать огород, вода попала в область расположения датчиков и полив прекратился. Потом вода впиталась и влажность резко снизалась. Лучше сделать порционный полив. Например полили в течении часа, потом сделали паузу, чтобы очередной замер сделать, когда влага равномерно распределится по почве. Эта проблема есть даже в цветочном горшке, а в огромном огороде будет и подавно.
_________________ Резервное место встречи (если посадят): Телеграм канал Iuri's Workshop >>>
|
|
| Вернуться к началу |
|
 |
|
Voloko
|
Заголовок сообщения: Re: Помогите модернизировать датчик влажности Добавлено: 11 дек 2015, 12:29 |
|
Зарегистрирован: 10 дек 2015, 12:25 Сообщения: 824 Откуда: Санкт-Петербург
|
|
Хотелось бы уходить в сторону упрощения системы.
Если детально описать ТЗ, то примерно так: 1.Полив начался по таймеру в определенное время/день/неделя (начал делать в железе) 2.Полив продолжается определенное время т.к. мне известно сколько литров вылить на 1 м2, то время рассчитывается легко, к примеру 5 мин. (начал делать в железе) 3.И теперь надо запретить полив если влажность почвы >= 35% (нужна регулировка) 4.Разрешить полив если влажность почвы <= 10% (нужна регулировка)
Не знаю как реализовать п.3, п.4 Наверное надо делать два датчика влажности и какую то логику, чтоб выдавала, как я писал выше, "0" - разрешить и "1" - запрет.
|
|
| Вернуться к началу |
|
 |
|
Iurii
|
Заголовок сообщения: Re: Помогите модернизировать датчик влажности Добавлено: 11 дек 2015, 13:05 |
|
Зарегистрирован: 09 дек 2011, 17:54 Сообщения: 11934
|
VolokoЭто было бы проще на микропроцессоре реализовать. Кто-то в ветке уже это сделал. Не пробовали с ним связаться? Если же использовать схему, постом выше, то можно установить два пороговых датчика, аналогичных DD1.3, DD1.4. Один будет отслеживать 35%, другой 10%. Только у нас образовалось два запрета. Один, когда больше 35%, а другой, когда больше 10%. Я бы реализовал это иначе. В случае снижения влажности ниже некоторого уровня (10%), автомат открывает клапан, скажем на полчаса. Ещё через полчаса автомат замеряет влажность. Если она больше 10%, то снова на полчаса открывается клапан. И так до тех пор, пока влажность не станет больше 10%. Ведь если она меньше, то у нас действует запрет - п.4. Как только, при очередном замере, влажность окажется выше 10%, клапан не откроется, а автомат будет каждый час продолжать проверять влажность. Можно ещё и время задать, например, поливать только ночью (когда соседи не видят). 
_________________ Резервное место встречи (если посадят): Телеграм канал Iuri's Workshop >>>
|
|
| Вернуться к началу |
|
 |
|
Voloko
|
Заголовок сообщения: Re: Помогите модернизировать датчик влажности Добавлено: 12 дек 2015, 02:50 |
|
Зарегистрирован: 10 дек 2015, 12:25 Сообщения: 824 Откуда: Санкт-Петербург
|
Iurii писал(а): Это было бы проще на микропроцессоре реализовать. Кто-то в ветке уже это сделал. Не пробовали с ним связаться? На данный момент и в этой разработке категорически не хочу МК Iurii писал(а): Только у нас образовалось два запрета. Один, когда больше 35%, а другой, когда больше 10%. Да, верно, на это как то не обратил внимание. Ну а дальше по тексту - многократное измерение и частые переключения давайте исключим. Я придумал как попроще: Все как и в начале, начинаем полив в определенное время на 5 мин (регулируется) при условии что влажность <=25%, к примеру. И как только начинается полив - отключаем датчик влажности до завершения полива. Вот такой вариант завтра обмозгую и возможно утвердим, чтоб двигаться дальше.
|
|
| Вернуться к началу |
|
 |
|
Iurii
|
Заголовок сообщения: Re: Помогите модернизировать датчик влажности Добавлено: 12 дек 2015, 04:08 |
|
Зарегистрирован: 09 дек 2011, 17:54 Сообщения: 11934
|
Voloko писал(а): Все как и в начале, начинаем полив в определенное время на 5 мин (регулируется) при условии что влажность <=25%, к примеру. И как только начинается полив - отключаем датчик влажности до завершения полива. Датчик можно не отключать, а наоборот включать именно тогда, когда нужно произвести изменение. И лучше это делать перед началом предполагаемого полива.
_________________ Резервное место встречи (если посадят): Телеграм канал Iuri's Workshop >>>
|
|
| Вернуться к началу |
|
 |
|
Voloko
|
Заголовок сообщения: Re: Помогите модернизировать датчик влажности Добавлено: 12 дек 2015, 15:00 |
|
Зарегистрирован: 10 дек 2015, 12:25 Сообщения: 824 Откуда: Санкт-Петербург
|
Iurii писал(а): Датчик можно не отключать, а наоборот включать именно тогда, когда нужно произвести изменение. И лучше это делать перед началом предполагаемого полива. Iurii писал(а): произвести изменение Я так понимаю вы имели ввиду измерение. Опять, для такого алгоритма нужен МК. Я же упростить хочу и только. Напишу по другому, может я не четко выкладываю мысль. 1. Датчик все время измеряет влажность (по схеме в начале поста) 2. Таймер включит полив на 5 мин в определенное время/день а). если влажность недостаточна, то надо дать ему этих 5 мин полить! (не трогать его  ) т.е, отключить датчик на время полива. б). если влажность выше определенной, запретить полив. Это все, пока другого ничего не надо. Вот этот таймер хочу.
| Вложения: |
Комментарий к файлу: таймер полива (два диапазона)

modern_poliv.jpg [ 57 Кб | Просмотров: 53431 ]
|
|
|
| Вернуться к началу |
|
 |
|
Voloko
|
Заголовок сообщения: Re: Помогите модернизировать датчик влажности Добавлено: 18 дек 2015, 20:51 |
|
Зарегистрирован: 10 дек 2015, 12:25 Сообщения: 824 Откуда: Санкт-Петербург
|
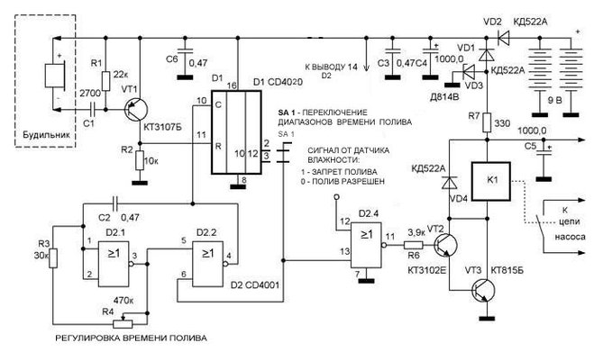
Длинная пауза  За это время я попытался откорректировать схему, правда не знаю будет ли она работать. Может кто нибудь подскажет? Датчик будет автономный и на выходе я надеюсь получить "0" - для разрешения на полив и "1" - запрет полива.
| Вложения: |
Комментарий к файлу: В процессе разработки

Усовершенствованый 2.png [ 111.6 Кб | Просмотров: 53409 ]
|
|
|
| Вернуться к началу |
|
 |
|
Iurii
|
Заголовок сообщения: Re: Помогите модернизировать датчик влажности Добавлено: 18 дек 2015, 22:54 |
|
Зарегистрирован: 09 дек 2011, 17:54 Сообщения: 11934
|
|
Voloko Вы попробуйте понятно объяснить, что вам требуется, а я попробую скорректировать. Вы убрали R8, а он создаёт гистерезис. Напряжение питания для схемы менять не требуется. Она работает в диапазоне 3...15 Вольт, если микросхемы не самые старинные. Если требуется подать 12 Воль на исполнительный механизм, то достаточно подать их на ключевой транзистор. Что касается логического уровня на выходе, то на 10 и 11 ножках DD1 он будет противоположным.
_________________ Резервное место встречи (если посадят): Телеграм канал Iuri's Workshop >>>
|
|
| Вернуться к началу |
|
 |
|
Voloko
|
Заголовок сообщения: Re: Помогите модернизировать датчик влажности Добавлено: 19 дек 2015, 00:01 |
|
Зарегистрирован: 10 дек 2015, 12:25 Сообщения: 824 Откуда: Санкт-Петербург
|
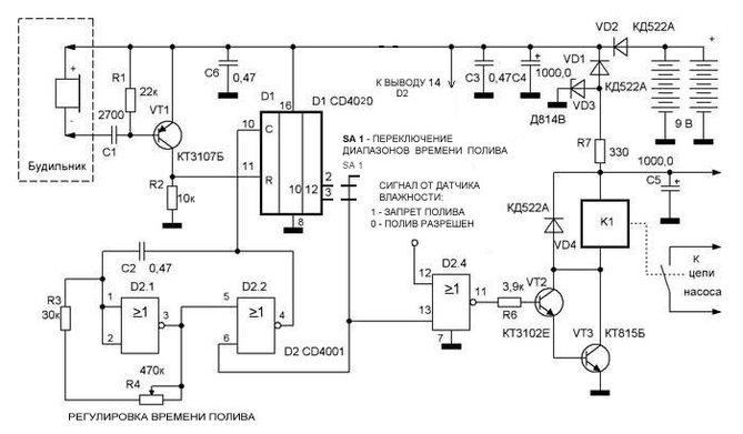
Iurii писал(а): Вы попробуйте понятно объяснить, что вам требуется, а я попробую скорректировать. Что значит новичок (это я)  Мне казалось, что я выше все написал. Мне на выходе датчика влажности нужен "0" - когда надо поливать (земля сухая) и "1" - когда не надо поливать (земля влажная). И все пока. Iurii писал(а): Вы убрали R8, а он создаёт гистерезис. Простите, что запутал, я вот эту схему перекроил, а там нет R8. Вложение: Комментарий к файлу: Усовершенствованный датчик влажности
Усовершенствованый.png [ 8.03 Кб | Просмотров: 53404 ]
Iurii писал(а): Напряжение питания для схемы менять не требуется. Она работает в диапазоне 3...15 Вольт, если микросхемы не самые старинные. Буду применять CD4001. Просто вы писали, что не стоит выбирать напряжение питания ниже 12В это может повлиять на точность. Вот я и поставил повышающий DC/DC т.к. будет крона 9В Voloko писал(а): Что касается логического уровня на выходе, то на 10 и 11 ножках DD1 он будет противоположным.  я же не асс, так что будет 0 или 1 Простите за туповатость. P.S. Блин, только вычитал, у этой микросхемы выходное напряжение высокого уровня 9,9В - а что если крона 9В, да и еще подсядет ??? Продолжение топика здесь: Помогите модернизировать датчик влажности. Часть 2.
|
|
| Вернуться к началу |
|
 |
Кто сейчас на конференции |
Сейчас этот форум просматривают: нет зарегистрированных пользователей и гости: 3 |
|
Вы не можете начинать темы Вы не можете отвечать на сообщения Вы не можете редактировать свои сообщения Вы не можете удалять свои сообщения Вы не можете добавлять вложения
|
|
|