| Автор |
Сообщение |
|
VasVas
|
Заголовок сообщения: Зарядное устройство на TL494 Добавлено: 09 сен 2012, 08:53 |
|
Зарегистрирован: 28 май 2012, 22:14 Сообщения: 40
|
|
Здравствуйте все. Если можно, посмотрите печатку (сам нарисовал) по схеме ИИП Левши. Если всё в порядке, попробую собрать. Питание ШИМ от отдельного ИИП 14 Вольт 1Ампер (плата 35Х50 от термоконтролера). Только напряжение появляется через пол или треть секунды. Это не проблема? Но можно поставить реле (на этом ИИП есть выход 5 Вольт и у меня есть реле 5 Вольт с коммутацией 250 В АС) и подавать напряжение с задержкой. Может ещё что то посоветуете. Спасибо. Все детали есть, новые.
| Вложения: |
Комментарий к файлу: Схема любительского БП на TL494
В НЕТ.rar [160.25 Кб]
Скачиваний: 2398
|
|
|
| Вернуться к началу |
|
 |
|
admin
|
Заголовок сообщения: Re: Блок питания из сгоревшей лампы или ещё из чего-нибудь. Добавлено: 09 сен 2012, 12:18 |
|
Зарегистрирован: 13 июл 2009, 18:52 Сообщения: 7140
|
|
VasVas Этот блок питания не будет стабилизировать величину выходного напряжения, так как цепь обратной связи, управляющая ШИМ, не задействована.
Схема громоздкая, а по функционалу не намного лучше балласта от КЛЛ.
Служебный блок питания нужно включить до термистора, тогда напряжение питания на микросхему будет подаваться раньше, чем напряжение на конденсаторе фильтра основного блока питания достигнет максимального значения.
| Вложения: |

Схема включения служебного источника для импульсного БП.png [ 17.16 Кб | Просмотров: 84582 ]
|
_________________ Сделай сам. О бюджетном решении технических, и не только, задач. >>>
|
|
| Вернуться к началу |
|
 |
|
VasVas
|
 |
Заголовок сообщения: Re: Блок питания из сгоревшей лампы или ещё из чего-нибудь. Добавлено: 09 сен 2012, 19:24 |
|
Зарегистрирован: 28 май 2012, 22:14 Сообщения: 40
|
|
Ясно. Сейчас пробегу по схемам где есть обратная связь. Потом ещё с вами посоветуюсь. Спасибо.
|
|
| Вернуться к началу |
|
 |
|
admin
|
 |
Заголовок сообщения: Re: Блок питания из сгоревшей лампы или ещё из чего-нибудь. Добавлено: 09 сен 2012, 19:47 |
|
Зарегистрирован: 13 июл 2009, 18:52 Сообщения: 7140
|
|
| Вернуться к началу |
|
 |
|
VasVas
|
Заголовок сообщения: Re: Блок питания из сгоревшей лампы или ещё из чего-нибудь. Добавлено: 09 сен 2012, 20:18 |
|
Зарегистрирован: 28 май 2012, 22:14 Сообщения: 40
|
|
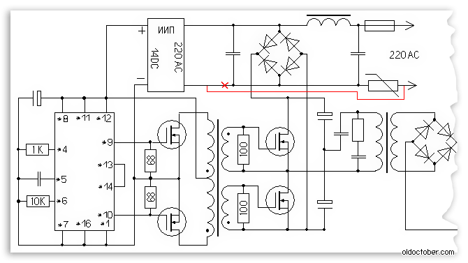
А как вам эта схема? Нет транзисторного драйвера, но есть стаб по напряжению и защита по току. Ток мне нужен до 10А, детали подберу, кольца намотаю. Самое времяёмкое - составить хорошую П/П. Работать люблю, теории маловато. И в моём возрасте уже новое в голову не лезет (скачал книжку БП для сист. мод.).
| Вложения: |

d (8).gif [ 35.24 Кб | Просмотров: 84585 ]
|
|
|
| Вернуться к началу |
|
 |
|
VasVas
|
Заголовок сообщения: Re: Блок питания из сгоревшей лампы или ещё из чего-нибудь. Добавлено: 09 сен 2012, 20:25 |
|
Зарегистрирован: 28 май 2012, 22:14 Сообщения: 40
|
|
PS Вместо трансформаторного БП ШИМ поставить ИИП, уменьшить ток выходов ШИМ (поставить резисторы на 8 и 11 ноги) и пр.
|
|
| Вернуться к началу |
|
 |
|
admin
|
 |
Заголовок сообщения: Re: Блок питания из сгоревшей лампы или ещё из чего-нибудь. Добавлено: 09 сен 2012, 20:43 |
|
Зарегистрирован: 13 июл 2009, 18:52 Сообщения: 7140
|
VasVasТак это и есть БП от компьютера. Найдите убитый или исправный блок и чуть переделайте под свои нужды. У нас их продают на радиорынке и по объявлениям по 3$ исправные. Часть их образуется при апгрейде техники, а часть из б/у-шных компов, которые везут из-за бугра. Там у них проблема утилизации свинцовосодержащей техники и они отдают подобную дрянь бесплатно, либо даже доплачивают тому, кто согласен вывести большую партию. Таким образом они сохраняют свою природу и загрязняют нашу.  Кстати, в этих БП встречаются малошумящие вентиляторы. Такой пропеллер может стоить 10$, а вместе с БП всего три. Я, например, переставил вентилятор из старого блока в новый компьютер, потому что новый был шумным и имел больший люфт в подшипнике. Вот, объявление о продаже БП на местном сайте. 1$≈12,5 Лея. То есть, БП продают всего по 25 центов. А Вы собираетесь строить с ноля. Только хлорное железо и припой будут стоить дороже.
| Вложения: |

Объявление о продаже БП.png [ 18.26 Кб | Просмотров: 84583 ]
|
_________________ Сделай сам. О бюджетном решении технических, и не только, задач. >>>
|
|
| Вернуться к началу |
|
 |
|
Сергеj
|
Заголовок сообщения: Re: Блок питания из сгоревшей лампы или ещё из чего-нибудь. Добавлено: 10 сен 2012, 02:28 |
|
Зарегистрирован: 01 сен 2012, 12:42 Сообщения: 18
|
|
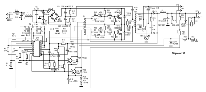
VasVas Все придумано до нас. Как бы и не по теме к энергосберегающим лампочкам, но все же к блокам питания отношение имеет. По этой схеме я собирал зарядное устройство: выставляешь нужное напряжение, ограничение по току, защита от КЗ, защита от дурака. работает отлично. Все комплектующие из компового БП. Себестоимость копеечная. Если заинтересует, скину и печатную плату.
| Вложения: |

схема зарядного устройства.jpg [ 82.34 Кб | Просмотров: 84579 ]
|
|
|
| Вернуться к началу |
|
 |
|
VasVas
|
Заголовок сообщения: Re: Блок питания из сгоревшей лампы или ещё из чего-нибудь. Добавлено: 10 сен 2012, 06:06 |
|
Зарегистрирован: 28 май 2012, 22:14 Сообщения: 40
|
|
Здравствуйте. Да, желательно бы печатку, хотя я всё равно буду переделывать под свои детали. В ключи 13007 пойдут же, других нет. Я пока ещё живу в Узбекистане, в Джизаке. До Ташкента 200км. Там есть б/у блоки от компа, а у нас мало у кого есть компы вообще. А детали в основном ещё с Союза. Травлю раствором медного купороса с поваренной солью, рисую вручную половой краской с помощью зубочистки и мед. одноразового шприца. Вот так.
|
|
| Вернуться к началу |
|
 |
|
Сергеj
|
Заголовок сообщения: Re: Зарядное устройство на TL494 Добавлено: 10 сен 2012, 12:47 |
|
Зарегистрирован: 01 сен 2012, 12:42 Сообщения: 18
|
|
| Вернуться к началу |
|
 |
Кто сейчас на конференции |
Сейчас этот форум просматривают: нет зарегистрированных пользователей и гости: 5 |
|
Вы не можете начинать темы Вы не можете отвечать на сообщения Вы не можете редактировать свои сообщения Вы не можете удалять свои сообщения Вы не можете добавлять вложения
|
|
|